【重磅】牢记新嘱托:实施六大工程,三明医改再出发!
来源:三明市卫健委信息科
时间:2021-10-10 10:15
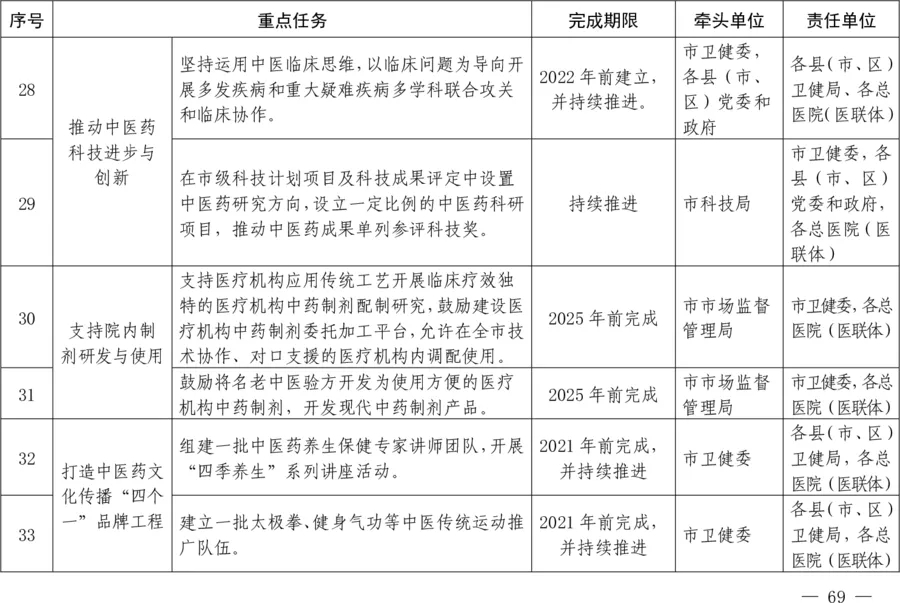
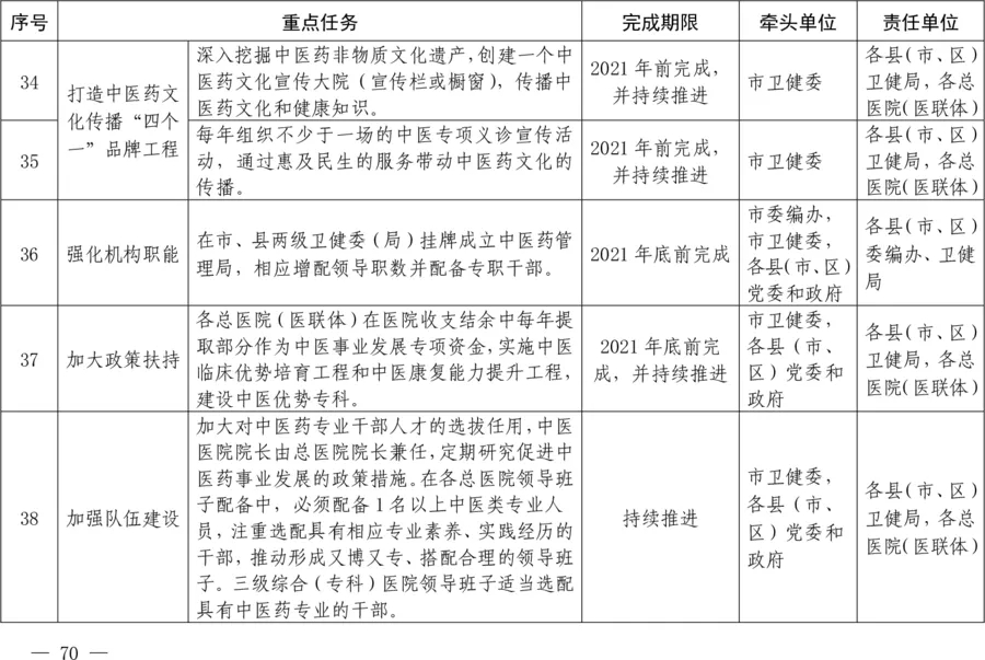
日前,中共三明市委、三明市人民政府印发了《三明市实施“六大工程”推进医改再出发行动方案》。该方案以坚持以习近平新时代中国特色社会主义思想为指导,全面贯彻党的十九大和十九届二中、三中、四中、五中全会精神,深入贯彻落实习近平总书记来闽、来明考察重要讲话和重要指示批示精神,把人民健康放在优先发展战略地位,牢固树立大卫生、大健康理念,坚持基本医疗卫生事业公益属性,坚持“三医联动”综合改革,以体制机制改革创新为抓手,加快补短板、强弱项,构建新时代健康保障体系,持续增强人民群众获得感、幸福感、安全感。方案全文如下:








































































来源:中共三明市委办公室








































































来源:中共三明市委办公室
扫一扫在手机上查看当前页面

